Kanak Jr Logo

The Blog

Thoughts on AI, cybersecurity, and building things that matter.

RSS Feed
FeaturedMay 1, 2026/10 min read

HomeBotAI: From Automations to an Intelligent Home Agent

How I evolved my smart home from n8n workflows into a full LangChain-powered AI agent with 59 tools, a custom dashboard, voice control, and proactive automations.

AIThis post chronicles the evolution from an n8n-based smart home to HomeBotAI, a full LangChain/LangGraph AI agent with 59 tools, live Home Assistant a...

Home AutomationHome AssistantLangChainAISmart HomeGemini
Read article
FeaturedMarch 7, 2026/10 min read

Vibe Coding: How I Rebuilt My Entire Website Without Writing a Single Line of Code

From a $10/month WordPress VPS to a self-hosted Next.js powerhouse -- built entirely through AI pair programming with Cursor and Claude. A non-frontend developer's guide to vibe coding.

AIVibe CodingNext.jsCursorClaude
Read article
September 8, 2025/6 min read

Goodbye Raspberry Pi, Hello Mac Mini: My Quest for the Ultimate Home Server

How I upgraded from a struggling Raspberry Pi 4 to a Mac Mini powerhouse -- running Plex, Home Assistant, AI models, and a full dev playground, all from one silent machine.

AIThis post details the author's upgrade from a struggling Raspberry Pi 4 to a Mac Mini for an ultimate home server. It explains why the Mac Mini is an ...

Home ServerMac MiniDockerSelf-HostingHome Lab
Read article
August 18, 2025/5 min read

One Month With a 3D Printer: From Plastic Doodles to a Fully Connected Smart Workshop

How the Bambu A1 went from printing trinkets to becoming an integrated part of my smart home -- with Home Assistant monitoring, practical prints, and AI-powered future plans.

AIThis post chronicles the author's first month with a Bambu A1 3D printer, detailing its evolution from printing simple trinkets to creating practical ...

3D PrintingAIHome AssistantMakerSmart Home
Read article
FeaturedJuly 13, 2025/8 min read

My House Thinks: Building a Genius-Level Smart Home with AI

How I combined Home Assistant, n8n, and Google Gemini LLM to create a home with ambient intelligence -- from AI-powered daily digests to context-aware security alerts.

AIThis post details how to build an AI-powered smart home with ambient intelligence, moving beyond basic automation. It explains how to combine Home Ass...

Home AutomationHome Assistantn8nAISmart Home
Read article
FeaturedMarch 18, 2025/8 min read

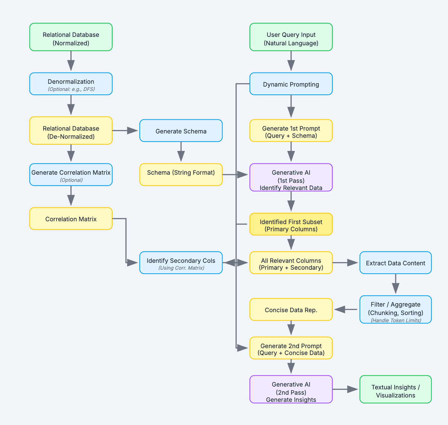
Unlocking Database Secrets: AI-Powered Insight Extraction

A deep dive into Patent US 12,254,015 B1 -- a system that uses Generative AI to extract meaningful insights and visualizations from relational databases through natural language queries.

AIThis post details Patent US 12,254,015 B1, a system that leverages Generative AI to extract meaningful insights and visualizations from relational dat...

PatentGenAINLPData AnalysisAI
Read article
February 9, 2025/8 min read

InstaGenie: Building a Personal AI Image Artist as a Telegram Bot

A step-by-step guide to building a Telegram bot that generates AI images from text, voice, and photo inputs -- using n8n, Replicate's Flux model, custom LoRAs, and Supabase.

AIThis post provides a step-by-step guide to building "InstaGenie," a Telegram bot that generates personalized AI images. It details how to create custo...

AIn8nTelegram BotImage GenerationAutomation
Read article